Radiomann-Umbau
mit PCL86
Im Handbuch zum Radiomann kommt der Lötkolben erst ganz am Ende vor, denn eigentlich ist das Radio ja fertig. Aber wer sich traut, kann das Gerät nach eigenen Wünschen umbauen. Wie wäre z.B. ein Radiomann mit Lautsprecher? Wenn man eine andere Röhre und etwas mehr Spannung einsetzt, ist das kein Problem. Mein Ziel bei diesem Umbau war es, ganz ohne Änderungen am Gehäuse auszukommen. Eine andere Röhre im Sockel, etwas andere Verdrahtung und ein Lautsprecher im Boden, das sollte reichen.

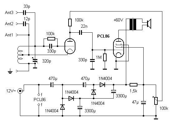
Bei älteren Versuchen war mir schon die PCL86 als ideale Röhre für ein einfaches Audion aufgefallen. Diese Röhre wurde in der Audioendstufe in Fernsehern eingesetzt. Das Triodensystem ist besonders gut abgeschirmt und erlaubt hohe Verstärkung ohne Schwingneigung. Mit den Heizdaten 13V/0,3A kann man ein einfaches 12-V-Netzteil oder einen üblichen Halogenlampentrafo einsetzen. Die Endpentode bringt schon bei 60 V genug Steilheit und einen Anodenstrom von rund 5 mA für einen Endverstärker mit guter Lautstärke. Das Triodensystem arbeitet als Audion wie im originalen Radiomann. Aus 12 V Wechselspannung lässt sich mit einer Gleichrichterkaskade leicht +60 V Anodenspannung erzeugen. Wichtig für brummfreien Empfang ist eine zusätzliche Glättung für die Schirmgitterspannung und die Audionstufe. Mit großen Widerständen an der Anode des Audions und am Steuergitter der Endpentode erreicht man viel Spannungsverstärkung. Der vorhandene Ausgangsübertrager passt gut für die Endpentode und einen Lautsprecher mit 8 Ohm.

Die zusätzlichen Elkos und Dioden können einfach mit an den Sockel gelötet werden. Achtung, die Kondensatoren sollten Spannungen bis 35 V (470 µF und 3300 µF) bzw. 63 V (47 µF) aushalten können. Wichtig ist auch die sternförmige Masseführung, d.h. der Wechselstrom vom Netzteil darf an keiner Stelle über eine Signal-Masseleitung fließen. Zwei Leitungen von der Netzteilbuchse führen daher direkt zu den Heizanschlüssen (Pin 4 und 5). Dort ist auch die Gleichrichterschaltung angesetzt.

Der Lautsprecher ist auf einen Karton montiert und unten angepinnt. Die Nadeln sorgen dafür, dass das Gehäuse einen Zentimeter hoch steht. Das Ganze ergibt einen angenehmen Klang mit guter Tiefenwidergabe.

Die übrigen Empfangseigenschaften wie Empfindlichkeit und Trennschärfe haben sich nicht geändert. Das Triodensystem der PCL86 ist also für ein Audion ebenso geeignet wie eine Hälfte der ECC82. Also ich finde, mit Netzteil und Lautsprecher macht der Radiomann noch mehr Spaß. Aber Achtung, der Umbau erfordert einige Erfahrung. Der Radiomann verliert damit seine Garantie und auch die allgemeine Zulassung für das Kinderzimmer.
Nun ist mein Radiomann mit PCL 86 fertig. Als dieser neu heraus kam, war er ja sofort vergriffen. Und so musste und wollte ich mir einen selber bauen. Zuerst dachte ich, dass der Preis zu hoch ist, bin dann aber eines besseren belehrt worden. Die Anfertigung des Gehäuses verschlang zwei Wochen, obwohl ich eine sehr gut ausgerüstete Metallwerkstatt zu Verfügung habe; bin eben kein Schreiner.

Die Röhrenfassung ist drehbar gelagert, so dass je nach verwendeter Röhre die Beschriftung immer nach vorne zeigt. Sicher ist dieses Radio nichts besonderes, eher einfach und primitiv. Jedoch ist es genau dies, was immer wieder verblüffend ist, mit welchem niedrigen Aufwand man doch Röhrenradios bauen kann. Die tolle Schwingkreisspule stammt übrigens von EBAY, die kann man dort für einen sehr fairen Preis bekommen, wenn man nur bedenkt, welchen Aufwand man hätte sie selbst zu wickeln.

Weitere Fotos in Jogis Röhrenbude: http://www.jogis-roehrenbude.de/Leserbriefe/Klaus_Radiomann-Nachbau_PCL86/Radiomann_PCL86.htm