Johannes Schmitz
PC-Lautsprecher (Brüllwürfel) auf dem Schreibtisch sind einfach stillos. Da musste etwas mit Röhren her. Ganz viel Leistung brauchte es nicht sein, aber schön klein.
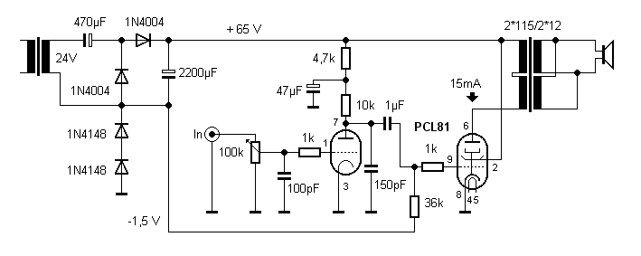
Jogi hat mal zwei PCL81 gestiftet, die sind echt schön. Außerdem brauchen sie 12 V Heizung. Wenn man da beide in Reihe schaltet, sind es 24 V. Genau wie mein kleiner Steckertrafo. Der Verstärker passt insgesamt in eine kleine Bohrerschachtel, die noch rumlag.

Die Röhre bringt 15 mA bei 65 V. Kann ja nicht viel rauskommen? Kann doch! Für den Schreibtisch reicht es jedenfalls dicke. Und auch das Poti ist nicht sinnlos, meist muss man gehörig zurückdrehen.

Ein Kanal und das Netzteil
Die PCL81 zeigte eine Besonderheit. Der Gitterstrom an der Pentode setzt so markant ein, dass das Gitter sich negativ auflädt und den Arbeitspunkt verschiebt. Das gab zuerst hässliche Verzerrungen. Mit einem relativ kleinen Ableitwiderstand von 36 kW und einer negativen Gittervorspannung von 1,5 V wurde es besser. Weil die Triode sich mit der Pentode eine Kathode teilt, konnte die Vorspannung nicht über einen Kathodenwiderstand erzeugt werden. Die Lösung waren zwei zusätzliche Dioden im Netzteil mit einem Spannungsabfall von zusammen 1,5 V.

Das ganze ist jetzt jedenfalls schreibtischtauglich. Die elektrische Sicherheit liegt im Steckernetzteil. Der Verstärker wird auch nicht besonders heiß. Anodenverlustleistung rund 1 Watt pro Kanal. Am meisten heizen die Kathoden.

Im Gehäuse befinden sich die beiden Ausgangsübertrager, wie man sieht einfache Netztrafos. Es waren 30-Watt-Typen mit 2 mal 115 V und 2 mal 12V/1,25 A. Die Verdrahtung ist fliegend aufgebaut. Bei so kleinen Spannungen kann man sich das leisten.

Die Röhre PCL81 ist übrigens verwandt mit der legendären ECL113. Eine echte Audio-Röhre, z.B. für Autoradios. Als P-Röhre kam sie dann in Fernseher. Aber dass sie mal bei 60 V arbeiten würde, hat bestimmt keiner der Entwickler gedacht ...

Bernhard Walter hat den Brüllwürfelersatz mit Ringkerntrafos gebaut:
"Ich habe gerade Deinen Brüllwürfelersatz aus Pollin-
und Kramkistenbeständen zusammengebaut und bin schwer beeindruckt!
Das Projekt hat sich auf der ganzen Linie gelohnt: ist einfach, günstig
und das Ergebnis macht richtig Spaß! Danke für die Beschreibung
und die clevere 60V-Idee!"

Inzwischen wurde die Schaltung neu augebaut. "Der Verstärker hat ein echtes Zuhause bekommen, das erhöht die Betriebssicherheit und sieht definitiv auch besser aus. Das Gehäuse ist aus Alu-Guss und war mal eine Antenne-Verteilerdose. Von der Größe hat es grad so für Verstärker und Netzteil gereicht. Etwas problematisch war nur, dass die Masse im Netzteil durch die negative Vorspannungserzeugung nicht direkt mit dem äußeren Pol des Stromsteckers verbunden ist. Das hat zuerst einen Kurzen gegeben (im Laufe dessen Rückverfolgung ich auch Bekanntschaft mit der Anodenspannung gemacht habe - Aua!), aber jetzt habe ich die Strombuchse isoliert an einem kleinen Stück Plastik montiert und das Chassis ist Masse."

Der Aufbau von Dietmar Hirtreiter:
"Ich habe in den letzten Wochen den kleinen PCL81-Amp mit dem 24V-Steckernetzteil als Versorgung mal nachgebaut, und das kleine Ding macht echt Laune auf dem Schreibtisch! Wollte daher nur mal Danke für die Veröffentlichung bei Jogis Röhrenbude sagen."
