Mini-Tesla   

Home   Labor   Röhren   HF   Logbuch   Bastelecke



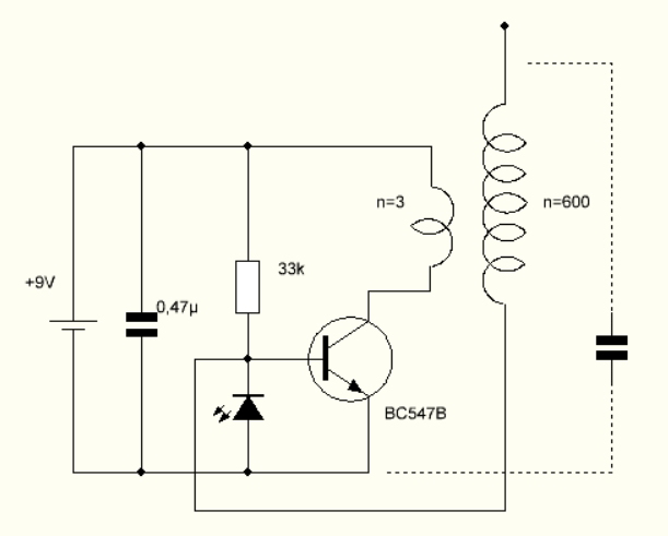
27.12 2019: Heute ist ein großes Jubiläum: 20 Jahre Bastelecke! Am 27.12. 1999 habe ich die ersten drei Beträge hochgeladen. In den vielen Jahren kam das Thema Tesla und Hochspannung immer mal wieder vor. Und heute will ich zum Jubiläum das Bastelprojekt Nr. 150 vorstellen: Ein Mini-Teslagenerator mit einem Transistor BC547B und Batteriebetrieb.



Die Schaltung habe ich in einem chinesischen Tesla-Bausatz gefunden. Da hatte die Primärwicklung nur eine Windung, die als Leiterbahn auf der Platine ausgebildet war. Ich hatte mich erst gewundert, wie man mit vier Bauteilen auskommt, und warum die Teslaspule ohne Anzapfung nur an ihrem unteren Ende angeschlossen war. Dann habe ich es aufgebaut und verstanden. Der Steuerstromkreis ist über eine kleine äußere Kapazität geschlossen. Wenn die Primarwicklung richtig herum gepolt ist, ist die Schwingungsbedingung erfüllt. Ich habe es mit drei Windungen versucht, weil die ganze Schaltung dann hochohmiger wird und besser zu dem kleinen Transistor passt. Beim ersten Test war die Primärspule falsch gepolt, aber als ich sie umgepolt habe, hat es funktioniert.

Meine Spule ist auf ein Brausetablettenröhrchen mit einem Durchmesser von 2,8 cm gewickelt. Beim Wickeln wurde ein Akkuschrauber verwendet. Es ergab sich eine Wicklungslänge von 12,5 cm mit insgesamt rund 600 Windungen. Der Wickeldraht hat einen Durchmesser von 0,2 mm. Damit ergab sich eine Frequenz von etwas über 2 MHz. Am Kollektor liegt eine sinusförmige HF-Spannung von 7 Vss. Mit dem Wicklungsverhältnis von 1 : 200  könnte die Spannung am heißen Ende der Teslaspule 1,4 kVss betragen. Es kann aber auch mehr sein, weil die Wicklungen ja lose gekoppelt sind.



Die Induktivität der Teslaspule habe ich mit LCFR nachgerechnet und komme auf 2,35 mH. Wenn die Kreiskapazität mit 2,5 pF angenommen wird, ergibt sich die gemessene Frequenz. Halte ich einen Finger näher an die Spule, steigt diese Kapazität etwas. Dabei wird die Frequenz kleiner und Amplitude nimmt wegen der Dämpfung ab. Der Finger sollte etwas wärmer werden, was aber nicht bemerkbar wird.



Bei 9 V nimmt die Schaltung 60 mA auf, also eine Leistung von 540 mW. Der Transistor wird schon recht warm. Man kann noch bis 12 V gehen, aber das bringt nicht wesentlich mehr HF-Spannung.



Mit einer Glimmlampe kann man die hohen Spannungen und die elektrischen Felder in der Nähe der Spule nachweisen. Und es funktioniert noch eindrucksvoller mit dem Brennrohr einer alten Energiesparlampe.




Wenn ein Gerät sich bewährt,
War der Plan nicht verkehrt.
(Dietrich Drahtlos)

Nachtrag von Jürgen Heisig:

Ich besitze einen fast identischen Mini-Tesla - die Schaltung arbeitet hervorragend. Bei mir werkelt ein TIP41C (auf Kühlkörper) mit einem 10k Basiswiderstand. Eine Glimmlampe (es waren 2 dabei) ist bei mir vom Tesla überlastet worden und arbeitet nicht mehr.





Home   Labor   Röhren   HF   Logbuch   Bastelecke