Der Finger-Kondensator  

Home   Labor   Röhren   HF   Logbuch   Bastelecke




Video: https://youtu.be/BkTNRyqaphM


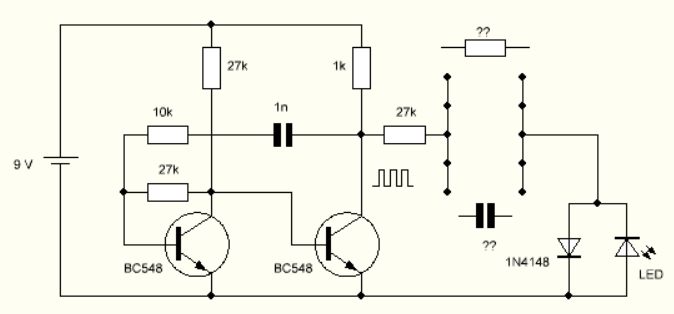
Diese Schaltung  mit zwei Transistoren bildet einen einfachen Rechteckgenerator mit einer Frequenz von ca. 5 kHz. Die Verbindung zur LED  führt über mehrere Kontaktstreifen und ist unterbrochen. Wenn ich die Streifen mit dem Finger berühre, geht die LED an. Bis vor kurzem hätte ich gedacht, klar, der Hautwiderstand leitet den Strom durch die LED.





Wenn man sich aber die Schaltung genauer ansieht, erkennt man, dass ein Widerstand das Ergebnis nicht erklärten kann. Die Rechteckspannung wechselt ja zwischen 0 V und ca. 9 V, aber die LED braucht eine negative Spannung. Zum Test halte ich verschiedene Widerstände an die beiden Kontakte. Die LED bleibt aus. Strom fließt dann nur über die Si-Diode. Wenn ich aber einen Kondensator mit einigen Nanofarad an die Kontakte lege, geht die LED an. Über den Kondensator fließt ein Wechselstrom. Die negative Phase lässt die LED leuchten.




Mein Finger hat also die gleiche Wirkung, wie ein Kondensator. Dafür gibt es nur eine Erklärung: Ich bin eine Kapazität! Aber ich lade hiermit alle zu dem gleichen Experiment ein. Jeder bei dem es auch funktioniert, darf sich in den Kreis der Kapazitäten einreihen. 

Dass der Finger mit den Metallkontakten tatsächlich eher einen Kondensator als einen Widerstand bildet, wird durch das Oszillogramm bewiesen. Die mittlere Linie zeigt das GND-Potential. Nach oben wird die Spannung durch die Si-Diode auf ca. 0,6 V begrenzt. Deshalb lädt sich mein Fingerkondensator negativ auf und liefert Spannungen bis ca. -2,5 V an die grüne LED.





Diese Schaltung sollte beweisen, dass mein Finger ein Kondensator ist. Dieses Effekt habe ich kürzlich erst bei der Untersuchung von Hautimpedanzen entdeckt und führe ihn auf polarisierte Doppelschichten aus Wassermolekülen zurück. In diesem Fall wirkt der Finger je nach Feuchtigkeit wie ein Kondensator von 10 nF und hat daher bei 5 kHz einen kapazitiven Widerstand von ca. 6 kΩ, während das Ohmmeter einen Widerstand von deutlich über 100 kΩ misst. 

Aber vermutlich bin ich schon oft über dieses Effekt gestolpert, ohne ihn richtig zu deuten. Immer wenn ich mit den Fingern den Ausgang und den Eingang eines nicht invertierenden Verstärkers berühre, kommt es zu Schwingungen. Oft habe ich mich über die entstehende Frequenz gewundert. Aber sie erklärt sich aus der relativ großen Finger-Kapazität bis zu maximal etwa 100 nF, nicht zu verwechseln mit der Körperkapazität gegen Erde in der Größenordnung von nur ca. 100 pF.

Nachtrag: Inzwischen haben mir weitere Personen ihren Finger geliehen und den Versuch bestätigt. Aber auch eine Bananenschale brachte dasselbe Ergebnis, was die Theorie stärkt, dass es mit dem Wassergehalt zu tun hat. Milliamp schrieb mir: "Also ich komme auf 2 nF, wenn ich die Messspitzen meines C-Meters auf einen Finger lege. Drückt man noch den Daumen drauf,  werden es 4 nF."  Daraufhin habe ich das mit meinem Multimeter im Kapazitätsbereich getestet und komme auf 3 nF  mit den Messspitzen zwischen zwei Fingern.



Home   Labor   Röhren   HF   Logbuch   Bastelecke