Die Zweifinger-Orgel

Home   Labor   Röhren   HF   Logbuch   Bastelecke





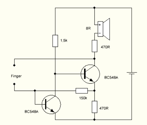
Die Zweifinger-Orgel ist ein Musikinstrument für Könner und ähnlich schwierig zu spielen wie das Theremin. Es handelt sich um einen Oszillator, der über den gesamten Hörbereich abgestimmt werden kann. Die eigentliche Schaltung hat nur zwei Transistoren und vier Widerstände. Damit ein Oszillator daraus wird, fehlt noch ein Kondensator, oder besser ein Drehkondensator mit großem Bereich und großer Kapazität. Und dieser Kondensator wird durch die Fingerkontakte gebildet.



Alles wurde mit der Batterie und einem kleinen Lautsprecher in eine große Tic-Tac-Dose eingebaut. Zwei Drahtringe werden über zwei Finger der gleichen Hand geschoben. Damit hat man einen Finger-Kondensator mit wenigen Nanofarad. Wenn man nun die Finger zusammenzieht, steigt der Druck auf die Drähte und damit die Kontaktfläche, genauer gesagt die Fläche des Kondensators. Dann steigt die Kapazität, und die Frequenz sinkt. Umgekehrt steigt die Frequenz, wenn man die Finger streckt und damit entspannt.



Video: https://youtu.be/FRqpW3YJ1gw



Home   Labor   Röhren   HF   Logbuch   Bastelecke