Der Opto-Blinker

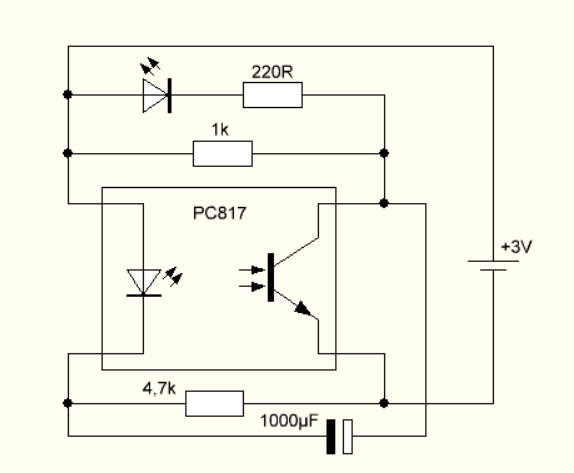
So ein Optokoppler findet man fast in jedem Schaltnetzteil. Er dient dazu, die momentane Ausgangsspannung vom Ausgang isoliert an den Eingang zu melden. In einem defekten Schaltnetzteil fanden sich auch die anderen Bauteile für den Blinker.



So ein Optokoppler besteht intern aus einer IR-LED
und einem Fototransistor. Wichtig ist, dass die Verstärkung größer als
1 ist. Weil man die Teile beliebig anordnen kann, lässt sich entweder
ein invertierender oder ein nichtinvertierender Verstärker bauen. Dann
fehlt nur noch eine Rückkopplung, und schon hat man einen Oszillator
bzw. einen Blinker.

